mehrere Plots in einem Plot

Manchmal wollen wir mehrere Plots in einem Plot haben.

Diese 3. verschiedenen Möglichkeiten werden wir in diesem Kapitel lernen!

mehrere Linien in einem Plot

Das hier ist unser Anfangsplot, wie vom vorherigen Kapitel, die Funktion y=x^2:

x <- 1:10
plot(x,
     x^2,
     type="l")
plots/11

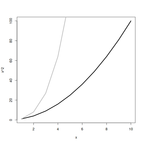
Um eine weitere Linie, zum Beispiel die Funktion y=x^3, hinzuzufügen, müssen wir nur, nachdem wir die plot Funktion benutzt haben, die lines Funktion aufrufen.

Die lines Funktion hat die selben Parameter wie die plot Funktion, aber nur die, die wichtig sind um eine Linie darzustellen und zu stylen.

x <- 1:10
plot(x,
     x^2,
     type="l",
     lwd=3)
     
lines(x,
      x^3,
      col="gray",
      lwd=3)
plots/12

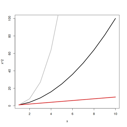
Wir können so viele Linien hinzufügen wie wir wollen:

x <- 1:10
plot(x,
     x^2,
     type="l",
     lwd=3)
     
lines(x,
      x^3,
      col="gray",
      lwd=3)
      
lines(x,
      x,
      col="red",
      lwd=3)
plots/13

Wie dir aber vielleicht aufgefallen ist, wird unser Koordinatensystem nicht für die neuen Linien angepasst. Dies liegt daran, dass die lines Funktion die neuen Linien einfach in das vorhandene Koordinatensystem reinmalt ohne dieses zu verändern. Im Kapitel ggplot werden wir lernen, wie wir noch viel besser und hübschere Plots erstellen können.

mehrere Punkte in einem Plot

TODO erstelle zwei Fakedatasets mit Leuten die "gesund" oder "ungesund" leben und in welchem Alter sie sterben.

Um noch mehr Punkte zu einem Plot hinzuzufügen, brauchen wir die points Funktion. Die points Funktion verhält sich im Grunde genau so wie lines, nur wieder hier, dass man nur die Parameter verwenden kann, die man braucht um Punkte zu stylen.

healthy = sample(60:100, 100, replace=TRUE)
unhealthy = sample(40:90, 100, replace=TRUE)
plot()

points()

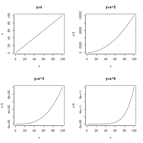
mehrere verschiedene Plots aufeinmal

Mehrere Koordinatensystem mit deren eigenen Linien in einem generierten Bild? Mega easy!

Die par Funktion mit dem mfrow Parameter um ein Grid zu erstellen, dabei wird mit einem Vektor die Zeilen und die Spalten, in dieser Reihenfolge auch, definiert.

par(mfrow=c(2,2))

x <- 1:100
plot(x,
     x,
     main="y=x",
     type="l")

plot(x,
     x^2,
     main="y=x^2",
     type="l")

plot(x,
     x^3,
     main="y=x^3",
     type="l")

plot(x,
     x^6,
     main="y=x^6",
     type="l")
     
dev.off()
plots/14

Nach par können wir anfangen unsere Plots zu generieren und diese werden dann auch in dieser Reihe in das Grid eingesetzt, welches wir mit mfrow definiert haben.

Dir ist bestimmt das dev.off() am Ende aufgefallen, oder? dev.off() resetet alles, was die Renderengine der Plotgenerierung beeinflussen könnte. Dies ist wichtig, sodass wir mögliche Bugs später im Code verhindern können, denn hunderte Zeilen später wird wohl keiner mehr wissen, warum sein neu generierter Plot nur noch 1/4 so groß ist wie sonst.